邮箱登录 |

一文读懂数字化转型成熟度贯标(DLMM)

 一、DLMM贯标背景

当前,全球正处在从工业经济向数字经济加速转型过度的大变革时代,随着新一代信息技术快速演进并与制造业全生命周期、全业务链的交叉融合,制造业数字化转型升级步伐加快。推进数字化转型贯标既是落实国家相关战略部署的顺势之举,也是以标准引领破解企业数字化转型难题的关键之策,有利于社会各界统一转型思想、凝聚转型合力、把握转型规律,为系统推进数字化转型提供有力抓手。

数字经济时代下,数字化转型贯标将逐步成为企业推动数字化转型升级、实现高质量发展的重要手段,贯标等级评定也将成为企业数字化水平的重要依据。《制造业数字化转型行动方案》提出分行业推进数字化转型,明确通过贯标构建企业新型能力;《原材料工业数字化转型工作方案(2024—2026年)》(工信部联原〔2023〕270号)提出推动企业开展数字化转型贯标,并鼓励第三方机构组织数字化转型贯标相关内容的专项培训等。

 二、DLMM贯标内容

DLMM以国家标准《数字化转型管理 参考架构》(GB/T 45341-2025)为依据,紧扣数字化转型五个主要视角构建了五大评价域。基于参考架构给出的数字化转型主要视角,DLMM围绕价值体系优化、创新和重构,明确了发展战略、业务创新转型、新型能力、治理体系、系统性解决方案5个评价域及其对应的20个评价子域,引导企业以价值效益为导向、业务场景为牵引、新型(数字)能力为主线、数据要素为驱动系统推进数字化转型,加速转战略、转业务、转能力、转管理、转技术等五位一体协同联动和全局创新。

图片

 三、DLMM贯标评估等级划分

数字化转型成熟度分为规范级、场景级、领域级、平台级、生态级五个等级,在此基础上,依据数字化转型的不同深度和广度,将五个成熟度等级进一步细分为1档到10档共十个水平档次。现阶段,数字化转型成熟度贯标评估工作的结果评估主要选取3档、4档、5档、6档、7档作为判定标准,相应的判定结果分别设置为1星到5星共5个星级。

图片

图片

 四、DLMM贯标评估工作进展

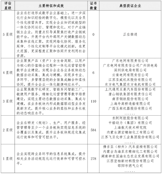
截至2025年5月,全国已有978企业通过数字化转型成熟度贯标和星级评估。其中,一星278家,二星584家,三星110家,四星6家,覆盖电力电网、石油化工、冶金材料、装备制造、电子信息、家电家居、纺织服装、食品加工、建筑建材等多个行业。

图片

 五、DLMM贯标政策支撑

自DLMM贯标工作开展以来,湖南、江西、江苏、陕西、山东、广东、广西等省市纷纷出台措施推进贯标工作,对不同星级贯标达标企业给予政策支持。

图片

 六、DLMM贯标流程

DLMM贯标流程主要分为贯标启动、贯标实施和贯标星级评估三个阶段。企业应结合自身情况,选择自行开展贯标或聘请贯标咨询机构进行指导。

图片

 

 关于建筑材料工业信息中心

近日,数字化转型贯标工作委员会确定了第二批数字化转型贯标评估机构,建筑材料工业信息中心获批入选。建筑材料工业信息中心(原国家建筑材料工业局信息中心)是1984年经国务院批准组建的事业单位,隶属于国务院国有资产监督管理委员会,现由中国建筑材料联合会代管。信息中心是数字化智能化研究机构、服务机构,长期协助政府负责建材行业信息化相关工作,承担建材行业信息化建设、信息化与工业化融合推进工作;承担国家经济信息系统建材子系统的建设、运行和维护;提供各类建材主要产品行业信息咨询专项服务;在服务国家两化融合重大战略、推动行业信息化进步、助力企业数字化转型等方面发挥着重要支撑作用。

下一步,信息中心将充分发挥在数字化转型、两化融合、智能制造、工业互联网、人工智能、智能矿山等领域的专业能力和优势,结合自身丰富的数字化转型相关经验,持续推进数字化转型贯标工作,为企业提供优质服务,助力企业实现数字化转型和高质量发展!


联系方式

建筑材料工业信息中心

袁英敏  010-57811510  17801798760